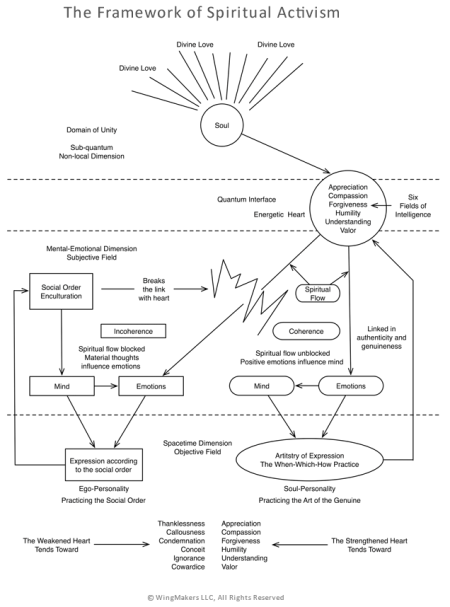
Diagrammi WingMakers
Un esempio delle mappe visive della filosofia WingMakers
A volte l’immagine racconta la storia e, nel caso di queste mappe visive, James ha sviluppato una serie di diagrammi con una narrazione a colori e un testo molto conciso. Richiedono di contemplare il loro significato, e questo fa parte del loro scopo: coinvolgere il cuore e la mente in contemplazione. Alcuni di questi diagrammi sono tratti dai suoi scritti, altri sono semplicemente offerti come strutture concettuali per stimolare le vostre idee o intuizioni. Guardateli uno alla volta e vedete se riuscite a trovare il filo conduttore che li unisce.







